10月21日、22日晚,“塞上青春讲坛”系列活动之保研经验交流分享会于线上顺利召开。本次分享会由2019级本科生宋文静、梁振刚、权旺、虎亚茹、崔琳琳、孔令怡及2022级专业会计硕士马和霞分享,91自拍
全体本科生参加。

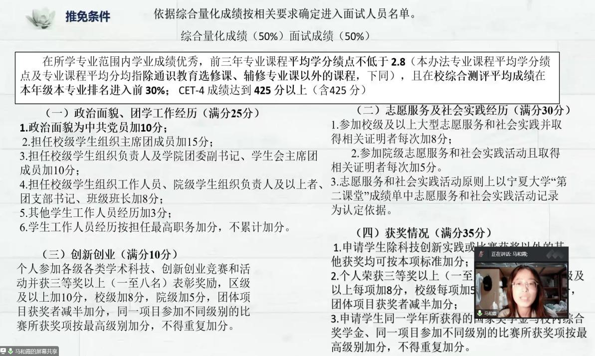
宋文静详细介绍了保研的基本顺序过程,分享自己保研的经历及心得,鼓励同学们要坚定自己的选择、注重专业课,为顺利保研做好充足的准备。梁振刚结合自身向同学们介绍了具体的保研流程,提供了复试准备、面试技巧等保研经验,他以自身考研的经历现身说法,分析了当下考研形势,指出在此形势之下如何收集考研相关信息、制定符合个人实际的考研计划,鼓励大家怀揣理想,脚踏实地,科学规划,积极备考,认真准备,锲而不舍。权旺从面试所需材料,保研的相关政策等方面激励同学们应明确自己的方向,努力学习以丰富自己的简历内容。虎亚茹分享了关于支教保研的经验,为我们保研提供了新思路。她告诉我们支教保研是有意义的,需要我们认真看待。



崔琳琳结合个人情况详细介绍了保研的前期准备,并就面试应答、投递院校给出相关策略,帮助同学解答如何回答面试问题等相关问题。她希望同学们对自己未来提前做好规划并尽快行动。孔令怡详细介绍了大一到大三保研的学习生活:大一应提前做规划并尽快熟悉环境,培养自己独立思考意识,享受丰富的大学生活;大二在掌握学习成绩的基础上多参与含金量高的竞赛并尝试撰写论文;大三稳住专业排名、坚持学习英语并开始准备保研相关事宜。马和霞分享了个人支教经历和大学生活,并结合自身获奖、入党经历鼓励同学们有选择地参与兴趣活动来锻炼、提升自己。



活动自由问答时间,同学们积极提出保研方面问题。参会嘉宾们逐一作出详细解答,学长学姐们丰富的经验与详尽的建议让同学们受益匪浅。

本次保研经验交流分享会,增加了同学们对保研信息的了解,进一步拓展了保研知识经验与技巧方法,让同学们对保研的过程有了更加全面的认识。路漫漫其修远兮,吾将上下而求索,学长学姐们的倾囊相授,拨开了许多同学眼前的迷雾,让同学们收获良多。希望同学们能从学长学姐的经验中获得启发,追逐自己梦想的院校和专业,在保研之路上行稳致远。